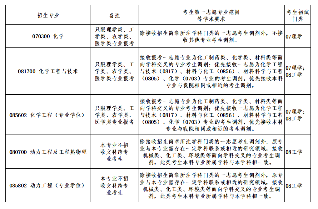
一、接收调剂专业及方向信息

二、调剂复试基本要求
1、初试成绩总分、单科分均达到教育部规定的A类地区《2026年全国硕士研究生招生考试进入复试的初试成绩基本要求》及公司接受调剂专业分数线要求;
2、调入专业与第一志愿报考专业相同或相近;
3、同等条件下,优先接受通过全国大学外语四、六级考试的考生。
4、在招生计划缺额内,各专业类考生,学术学位型和专业学位型可以通过全国硕士研究生招生考试调剂服务系统申请互调。
5、所有调剂均以“调剂服务系统”公布及填报为准。
三、调剂咨询联系方式
调剂咨询QQ群:914566996
联系人:
1、刘老师(化学工程与技术,化学工程,化学);电话:18904869840
2、兰老师(动力工程及工程热物理、动力工程);电话:15776686573